我公司自1992年開始,一直為“國家內燃機發電機組質量監督檢查中心”檢驗合格的柴油發電機組制造廠商。公司擁有先進的檢測設備、精湛的生產工藝、專業的制造設計、完善的質量管理體系、 雄厚的研發實力,服務網絡遍布全國各地,隨時為您提供設計、供應、調試、維修一條龍服務!
24小時銷售熱線:13878198542
24小時服務熱線:13878801642
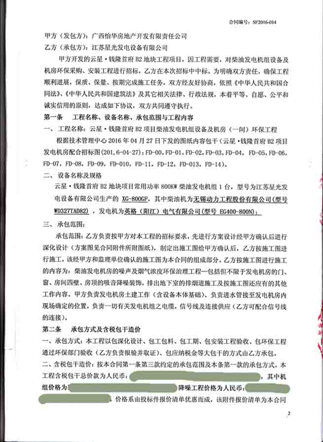
2016年6月29日,我江蘇星光動力集團成功與廣西怡華房地產開發有限責任公簽訂云星?錢隆首府B塊地(12號樓、13號樓)柴油發電機組設備及機房環保采購、安裝工程合同。我公司為其提供發電機組一臺并負責機組的運輸安裝調試等工作,按照工程招標要求進行方案設計,制定施工圖并按施工圖進行柴油發電機房的噪聲及煙氣濃度環保治理工程進行施工。
我公司為其提供1臺常用功率800KW柴油發電機組,型號為我公司生產的XG-800GF,其中柴油機為無錫動力工程股份有限公司(型號WD287TAD61L),發電機為英格(陽江)電氣有限公司(型號EG355-600N)。產品購銷合同如下:

