我公司自1992年開始,一直為“國家內燃機發電機組質量監督檢查中心”檢驗合格的柴油發電機組制造廠商。公司擁有先進的檢測設備、精湛的生產工藝、專業的制造設計、完善的質量管理體系、 雄厚的研發實力,服務網絡遍布全國各地,隨時為您提供設計、供應、調試、維修一條龍服務!
24小時銷售熱線:13878198542
24小時服務熱線:13878801642
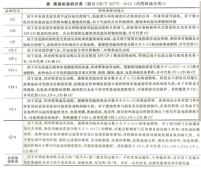
柴油發電機組所用的潤滑油(亦稱機油)為柴油機油。目前,柴油機油根據API質量分類法(API一美國石油學會)包括CC、CD、CF、CF-2、CF-4、CG-4、CH一4、CI-4、CJ-4(其中,C指柴油機油,第一個字母與第二個字母相結合代表質量等級,其后的數字2或4分別代表二沖程或四沖程柴油發動機)和農用柴油機油等10個品種。各品種柴油機油的主要性能和使用場合見下附表。

1)5種低溫(冬季,VV
-winter)黏度級號:0W、5 W、10W、15W和20W前的數字越小,則其黏度越小,低溫流動性越好,適用的最低溫度越低;
2)4種夏季用油:3
0、40、5 0和60,數字越大,黏度越大,適用的氣溫越高;
3)16種冬夏通用油:0W/20、OW/30和0W/40;5W/20、5W/30、5W/40和5W/50;10W/30;10W/40和10
W/50;15W/30、15W/40和15W/50;20W/40、20W/50和20W/60。代表冬用部分的數字越小、代表夏用的數字越大,則黏度特性越好,適用的氣溫范圍越大。
柴油機油產品標記為:質量等級+黏度等級+柴油機油。如CD10W-30柴油機油、CC30柴油機油以及CF15W-40柴油機油等。
通用內燃機油產品標記為:柴油機油質量等級/汽油機油質量等級+黏度等級+通用內燃機油或汽油機油質量等級/柴油機油質量等級+黏度等級+通用內燃機油。例如,CF-4/SJ
5W-30通用內燃機油或SJ/CF-4 5W-30通用內燃機油,前者表示其配方首先滿足CF-4柴油機油要求,后者表示其配方首先滿足SJ汽油機油要求,兩者均同時符合GB
11122-2006《柴油機油》中CF-4柴油機油和GB 11121-2006《汽油機油》中SJ汽油機油的全部質量指標
以上是由江蘇星光發電設備有限公司為大家分享的柴油發電機組機油的性能特點與選用技巧,希望對各位用戶有幫助。我公司創始于1974年,四十余年專業柴油發電機組生產廠商,廠家直銷,品質保證,長期為用戶提供技術咨詢,免費調試,免費檢修,免費培訓服務。咨詢熱線:13878198542【注:本文未經允許禁止轉載】
附:

